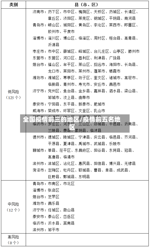
本文目录一览:〖壹〗、中国疫情那个最严重的?〖贰〗、全国31省疫情排名〖叁〗、全国疫情最严重的城市有哪些〖肆〗、中国各地疫情哪里最严重〖伍〗、疫情最严重的三个省是哪里?〖陆〗、中国疫情最严重的三个省中国疫...