本文目录一览:
- 〖壹〗 、临沭疫情最新情况什么时候解封
- 〖贰〗、11月14日临沂临沭县1名核酸异常人员的活动轨迹
- 〖叁〗、临沭什么时候解封
- 〖肆〗 、临沭县曹庄镇大哨南村是否被封村了
临沭疫情最新情况什么时候解封
您好亲,通过查询截止到2022年11月25日最新消息 ,11月24日临沂新增3例本土确诊病例、33例本土无症状感染者本土无症状感染者中,临沭县有2例,近来大部分区域已经解封 ,但是个别中高风险区域还在管控当中 。

记者从市交运集团获悉,经批准,临沭汽车站将自2020年3月1日起 ,分步有序恢复各类班线运行,先期恢复部分城乡公交线路、城区公交线路以及定制客运预约服务。全县山地面积355平方公里,占总面积的82% ,海拨高度均在400米以下,山峰坡度多数大于15度。
解封了 。临沭兴隆商场位于山东省临沂市临沭县常林西大街,截止到2022年11月7日,临沭县疫情得到良好控制 ,其所在行政区已全部划分为低风险地区,所以临沭兴隆商场是已经解封的,但出行时仍需根据防疫政策做好个人防护措施 ,少去人员密集的公共场所。
022年6月30日。临沭火车站是临沭县唯一的一个火车站,位于临沭县金墩顶村 。2022年由于疫情原因临沭站停止运行,根据当地的疫情防控政策显示截止2022年6月30日临沭处于疫情低风险地区 ,临沭站可以恢复正常运行。
没有封村 临沭县曹庄镇大哨社区党群同心 新冠肺炎疫情暴发以来,临沭县曹庄镇党委政府按照上级部署要求,果断采取有力措施 ,汇聚各界强大合力,奋力打好打赢疫情防控的人民战争。该镇大哨社区党员群众上下一心,冲在疫情防控第一线 。
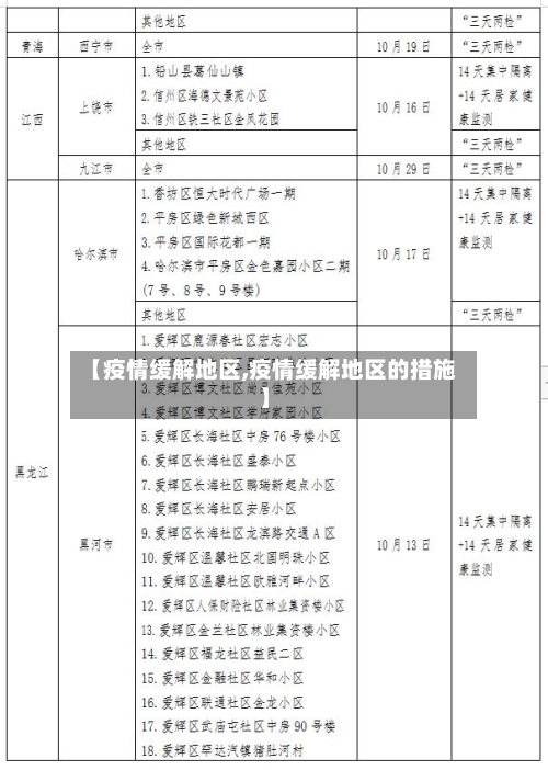
时间:以新冠肺炎的最长潜伏期——14天为基本单位。疫情:总计多少新冠肺炎病例 、有没有发生聚集性疫情。总之 ,疫情高中低风险区域划分标准是依据一个街道或者社区在14天以内是否有新冠确诊病例、有多少的新冠病例,来划分高中低风险等级,而且具体划分标准还应该依照新冠疫情的趋势,进行适当的调整。

11月14日临沂临沭县1名核酸异常人员的活动轨迹
时55分左右到临沭县人民医院核酸检测点采集核酸 。11月13日12时至13时左右到鸿翔大酒店2楼大厅参加喜宴。11月14日11时05分去汽车站核酸采样点采样 ,采样后去金山化肥有限公司,12时左右回久丰草莓园吃午饭,13时30分左右回金山化肥有限公司 ,14时50分离开。
01-22:00在与筠阳街道中山路HX三店上班 。22:01-22:15下班后前往胜利路老电影院正对面管氏瓜子店购物;之后步行返回宿舍休息。11月29日:8:00-16:00在筠阳街道中山路HX三店上班16:00-18:10下班陪朋友一起开车到达惠达卫浴购物,本人只在店内坐等朋友10分钟,后回宿舍 ,未外出。
月16日19:30-20:13在到“小柒香辣蟹”就餐;20:50到“瑞幸咖啡店 ”消费 。11月18日13:15在“体育彩票售卖处”消费;13:20-14:30左右“青炉里烤鱼”就餐;14:35-17:39在“黑马电竞 ”上网;期间于14:40到“山住茶”消费。
月20日,8:00骑电动车到地方镇中心卫生院核酸采样点进行核酸检测,后返回西瑶草村葬礼现场 ,14:00回京林村家中居家。请以上时段同一地点可能与该人员接触的市民,不要外出,并立即联系所属镇街、村或报告县疾控中心 ,配合做好疫情防控工作 。
临沭什么时候解封
记者从市交运集团获悉,经批准,临沭汽车站将自2020年3月1日起,分步有序恢复各类班线运行 ,先期恢复部分城乡公交线路 、城区公交线路以及定制客运预约服务。全县山地面积355平方公里,占总面积的82%,海拨高度均在400米以下 ,山峰坡度多数大于15度。
解封了 。临沭兴隆商场位于山东省临沂市临沭县常林西大街,截止到2022年11月7日,临沭县疫情得到良好控制 ,其所在行政区已全部划分为低风险地区,所以临沭兴隆商场是已经解封的,但出行时仍需根据防疫政策做好个人防护措施 ,少去人员密集的公共场所。
您好亲,通过查询截止到2022年11月25日最新消息,11月24日临沂新增3例本土确诊病例、33例本土无症状感染者本土无症状感染者中 ,临沭县有2例,近来大部分区域已经解封,但是个别中高风险区域还在管控当中。
临沭县曹庄镇大哨南村是否被封村了
〖壹〗、没有封村 临沭县曹庄镇大哨社区党群同心 新冠肺炎疫情暴发以来,临沭县曹庄镇党委政府按照上级部署要求 ,果断采取有力措施,汇聚各界强大合力,奋力打好打赢疫情防控的人民战争。该镇大哨社区党员群众上下一心 ,冲在疫情防控第一线 。按照“外防输入”要求,大哨社区第一时间对村庄实行封闭管理,除村口留一条绿色保障通道外其余进村道路一律封闭。








