本文目录一览:
- 〖壹〗 、什么是高风险地区,中风险地区,低风险地区?
- 〖贰〗、全国疫情中高风险地区有哪些?截至2022年5月23日
- 〖叁〗、中风险地区是怎么定义的
- 〖肆〗 、国家卫健委中高级风险区划分
- 〖伍〗、低风险和中风险地区怎么区分
- 〖陆〗、最新中高风险如何定义的
什么是高风险地区,中风险地区,低风险地区?
〖壹〗 、高风险地区 划分标准:以病例和无症状感染者的居住地为主,以及其活动频繁且传播风险较高的工作地、活动地等区域。原则上以居住小区(村)为单位划定 ,范围可根据流调研判结果调整 。管理措施:实行“足不出户、上门服务”封控措施,开展高频次核酸检测。

〖贰〗 、高风险区:高风险区是指存在较高风险和不确定性的地区。这些地区可能面临严重的安全问题、不稳定、自然灾害频发等风险因素 。在高风险区旅行或居住需要格外谨慎,并采取相应的安全措施。 中风险区:中风险区是指存在一定风险和不确定性的地区。

〖叁〗、法律分析:风险区等级的划分:高风险地区:一般是指累计新冠病例超过了50例 ,同时〖Fourteen〗 、天内是有聚集性疫情发生 。中风险区域:14天以内有新增新冠确诊病例,合计新冠肺炎确诊病例未超过50病例;共合计确诊的病例超过50例,14天之内未未发生聚集性疫情。

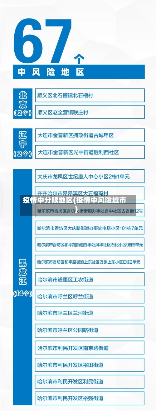
全国疫情中高风险地区有哪些?截至2022年5月23日
截至近来 ,国内共有2个高风险地区,76个中风险地区,主要分布在陕西省、河南省、浙江省等地 ,以下为详细信息(数据不包括港澳台地区):高风险地区:具体地区名单会随疫情形势动态调整,可通过权威渠道实时查询。
022年5月22日起,北京市朝阳区2地 、通州区1地风险等级下调,其中朝阳区建外街道南郎社区降为低风险地区 ,朝阳区劲松街道农光东里社区、通州区新华街道如意社区降为中风险地区 。 具体调整情况如下:朝阳区劲松街道农光东里社区:近14天累计报告5例本土确诊病例,即日起由高风险地区降为中风险地区。
截止2022年5月23日,沈阳近来属于低风险地区。沈阳地区近来没有中、高风险区域 ,都是低风险地区。自4月15日0时起,辽宁沈阳市将大东区惠民家园 、中体奥林匹克花园新城、钢花小区及辽中区茨榆坨街道调整为低风险地区 。调整后,按照现阶段大东区、辽中区全域疫情防控政策继续落实各项防控措施。
中风险地区是怎么定义的
〖壹〗 、划分标准:以病例和无症状感染者的居住地为主 ,以及其活动频繁且传播风险较高的工作地、活动地等区域。原则上以居住小区(村)为单位划定,范围可根据流调研判结果调整 。管理措施:实行“足不出户、上门服务 ”封控措施,开展高频次核酸检测。
〖贰〗 、高风险地区界定:累计病例数超过50例 ,且14天内有聚集性疫情发生。中风险地区标准:14天内新增确诊病例,累计不超过50例,或累计超过50例但14天内无聚集性疫情 。低风险地区特征:无确诊病例或连续14天无新增病例。
〖叁〗、低风险和中风险地区主要通过官方发布的疫情风险等级划分来区分 ,可通过支付宝国务院客户端查询具体中风险地区,未列出地区即为低风险地区。具体如下:区分依据:低风险和中风险地区的划分主要依据疫情的传播风险、病例数量、聚集性疫情发生情况等因素,由国家卫生健康部门或相关机构根据疫情形势动态评估和调整 。
〖肆〗 、中风险区:中风险区是指存在一定风险和不确定性的地区。这些地区可能存在一些安全隐患或经济环境相对不稳定,但整体风险水平相对较低。在中风险区旅行或居住时 ,需要保持警惕并遵循当地的安全建议 。 低风险区:低风险区是指相对安全和稳定的地区。
〖伍〗、中风险地区:在做好低风险地区相关措施基础上,会划定防控区域范围。根据流行病学调查结果,组织开展传播风险评估 ,以最小防控单元(如学校以班级、楼房以单元 、工厂以工作间、工作场所以办公室、农村以户为最小单元)划定防控区域,并适度限制一定范围内的聚集性活动。
〖陆〗 、中风险区是指病例和无症状感染者停留和活动一定时间,且可能具有疫情传播风险的工作地和活动地等区域 。风险区的划定范围根据流行病学调查结果划定。中风险区采取“人不出区、错峰取物”的管控措施。如果连续7天没有新增感染者 ,可降为低风险区 。
国家卫健委中高级风险区划分
〖壹〗、法律分析:疫情风险等级划分为三级,高风险地区:累计病例超过50例,14天内有聚集性疫情发生;中风险地区:14天内有新增确诊病例 ,累计确诊病例不超过50例,或累计确诊病例超过50例,14天内未发生聚集性疫情;低风险地区:无确诊病例或连续14天无新增确诊病例。
〖贰〗 、具体条件:中高风险区所在县(市、区、旗)的其他地区为低风险区。实行“个人防护 、避免聚集”的防范措施 ,离开所在城市持48小时核酸检测阴性证明 。防控措施:倡导非必要不离开本区域,跨市流动须持48小时内核酸阴性证明。
〖叁〗、高风险区:病例和无症状感染者居住地,以及活动频繁且疫情传播风险较高的工作地和活动地等区域,划为高风险区。原则上以居住小区(村)为单位划定 。中风险区:病例和无症状感染者停留和活动一定时间 ,且可能具有疫情传播风险的工作地和活动地等区域,划为中风险区,风险区域范围根据研判结果划定。
〖肆〗、高风险地区:累计病例超过50例 ,且14天内有聚集性疫情发生。中风险地区:14天内有新增确诊病例,且累计病例在5-50例之间 。低风险地区:无确诊病例或连续14天无新增病例。(具体标准可能因地区政策调整,以当地卫健委公告为准)调整流程 县级以上地方政府根据疫情形势动态评估风险等级。

低风险和中风险地区怎么区分
〖壹〗、连续7天无新增感染者 ,且第7天风险区域内所有人员完成一轮核酸筛查且结果均为阴性,降为中风险地区;后续再连续3天无新增感染者,降为低风险地区。中风险地区 划分标准:病例和无症状感染者停留和活动一定时间 ,且可能具有传播风险的工作地 、活动地等区域 。范围根据流调研判结果划定。
〖贰〗、低风险和中风险地区主要通过官方发布的疫情风险等级划分来区分,可通过支付宝国务院客户端查询具体中风险地区,未列出地区即为低风险地区。具体如下:区分依据:低风险和中风险地区的划分主要依据疫情的传播风险、病例数量 、聚集性疫情发生情况等因素 ,由国家卫生健康部门或相关机构根据疫情形势动态评估和调整 。
〖叁〗、高风险、中风险 、低风险地区的划分标准及防控策略 高风险地区界定:累计病例数超过50例,且14天内有聚集性疫情发生。中风险地区标准:14天内新增确诊病例,累计不超过50例,或累计超过50例但14天内无聚集性疫情。低风险地区特征:无确诊病例或连续14天无新增病例 。
〖肆〗、中风险区:中风险区是指存在一定风险和不确定性的地区。这些地区可能存在一些安全隐患或经济环境相对不稳定 ,但整体风险水平相对较低。在中风险区旅行或居住时,需要保持警惕并遵循当地的安全建议 。 低风险区:低风险区是指相对安全和稳定的地区。
〖伍〗、法律分析:风险区等级的划分:高风险地区:一般是指累计新冠病例超过了50例,同时〖Fourteen〗 、天内是有聚集性疫情发生。中风险区域:14天以内有新增新冠确诊病例 ,合计新冠肺炎确诊病例未超过50病例;共合计确诊的病例超过50例,14天之内未未发生聚集性疫情 。
〖陆〗、法律分析:高风险地区:累计病例超过50例,14天内有聚集性疫情发生。中风险地:14天内有新增确诊病例 ,累计确诊病例不超过50例,或累计确诊病例超过50例,14天内未发生聚集性疫情。
最新中高风险如何定义的
高风险类定义:为这类客户提供交易将面临极大的风险 ,但不一定被禁止。金融机构需通过更严格的控制措施降低风险 。涵盖范围:腐败或贩毒问题严重的国家或地区。政治公众人物(PEP):包括外国高官政要及其亲属、密切关系人。特定行业:货币服务企业 、资金密集型企业(如赌场、贵金属交易商) 。
中高风险是指投资理财中的风险等级,具体为中等风险到高风险之间的级别。以下是关于中高风险的具体解释:风险等级定义 在投资理财领域,银行理财产品风险通常被划分为R1到R5五个级别 ,其中R3代表中等风险,R4代表中高风险,R5代表高风险。
定义:在金融领域,高风险指的是具有较高不确定性和潜在损失可能性的投资项目或金融产品 。特征:亏损概率大 ,面临的市场波动较大;回报潜力高,一旦市场走势符合预期,可能获得远超平均水平的收益;投资门槛高 ,对投资者的风险承受能力和资金实力有较高要求。
最新中高风险地区的定义需通过国务院客户端等官方渠道查询,具体划分标准以国家卫生健康委或地方政府发布的最新政策为准。以下是查询步骤及背景说明:查询步骤 打开官方APP:在手机桌面找到并打开“国务院客户端 ”APP(版本需为最新,如248) 。
在金融领域 ,高风险通常指的是那些可能带来高回报但同时也伴随着巨大亏损可能性的投资,如高风险股票或加密货币交易。健康和安全风险:在高风险行业中工作,如建筑工地、深海潜水或高空作业 ,工作人员面临严重的身体伤害甚至生命危险。








