本文目录一览:
- 〖壹〗 、宿州去上海要不要隔离(附核酸规定)
- 〖贰〗、安徽去上海需要隔离吗(最新防控政策)
- 〖叁〗、深夜再通报!安徽一地调整为中风险!
- 〖肆〗 、安徽疫情最新消息
- 〖伍〗、安徽宿州市有没有疫情
- 〖陆〗、安徽本土81例,出门游玩的注意了
宿州去上海要不要隔离(附核酸规定)
〖壹〗 、截至近来 ,从宿州前往上海是否需要隔离取决于所在区域风险等级,中风险地区人员需14天社区健康管理,低风险地区无需隔离。 具体规定如下:宿州前往上海的隔离政策中风险地区人员:安徽省宿州市埇桥区存在中风险地区 ,来自此类区域的人员抵沪后,一律实施14天严格的社区健康管理,期间需进行2次新冠病毒核酸检测(第1天和第14天) 。

〖贰〗、安徽前往上海是否需要隔离 ,取决于出发地是否为中高风险地区。

〖叁〗、对7日内有高风险地区旅居史的人员,抵沪后实施“7天集中隔离医学观察措施 ”。对7日内有中风险地区旅居史的人员,抵沪后实施“7天居家隔离医学观察措施” 。对7日内有低风险地区旅居史的人员 ,抵沪后3天内完成2次核酸检测,做好健康监测。
〖肆〗 、不需要,因为依据大数据显示,宿州还是低风险地区 ,上车不需要核酸检测,只需要出示健康码和行程码即可。
安徽去上海需要隔离吗(最新防控政策)
不需要隔离 。铜陵是属于安徽,现在安徽属于低风险区 ,进入上海属于跨省,需要提供7日内阴性核酸检测,但是不需要隔离。
安徽人去上海现在需要隔离 ,进行必要的医学隔离防疫检查的,防止携带病毒进入上海。
最新的政策是:低风险地区,不需要隔离 ,仅仅需要核酸检测证明啦!但是如果是中高风险或者当地没有发布疫情解除的相关公告的话,去外地还是要被集中隔离或者居家隔离的 。
除了安徽和上海,还有许多其他城市等待着你的探索。你可以在完成必要的隔离后 ,计划前往其他地方。比如,你可以在浙江欣赏西湖的美景,或者去江苏游览苏州园林,体验江南水乡的魅力。总之 ,尽管从上海返回安徽需要进行隔离,但这并不妨碍你继续探索中国的其他城市 。

深夜再通报!安徽一地调整为中风险!
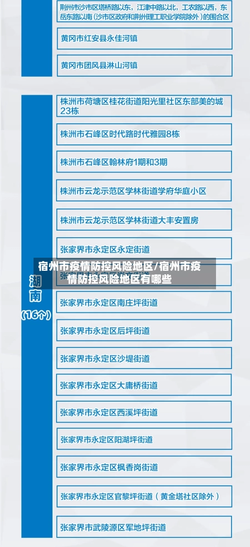
021年12月15日22时起,安徽宿州市埇桥区大营镇大营新村调整为中风险地区 ,宿州市其他地区仍为低风险地区。 具体情况如下:风险等级调整依据根据国务院联防联控机制有关规定,经省市专家综合评估研判,宿州市疫情防控应急指挥部作出上述决定。
避免独自深夜出行:单身女子深夜独自出行风险较高 ,比较好有家人或朋友陪同 。若必须独自出行,应尽量选取白天或人流量较大的时段,减少潜在危险。保持清醒与警惕:避免过量饮酒或服用可能影响意识的药物 ,防止因意识模糊失去判断能力。若处于醉酒或意识不清状态,极易成为不法分子的目标 。
图:广东佛山厂房火灾现场,火势迅猛 ,附近车辆被毁安徽氯气泄漏事故时间地点:8月29日17时28分,芜湖市鸠江区芜湖融汇化工有限公司。事故原因:充装液氯槽罐车过程中发生泄漏。事故影响:融汇化工公司无员工中毒,但附近桑青科技和绿洲电厂共19人住院治疗,其中1人正在抢救 ,其余人员已脱离生命危险 。
安徽在疫情防控这场尚未交卷的大考中,用“三度”作展现出强大的应对能力和治理效能,具体如下:行动速度 迅速启动一级响应:1月24日 ,安徽与上海、江苏同一天启动重大公共卫生事件一级响应,在启动前已对疫情有研判并采取相应措施。
安徽蚌埠姚某某深夜杀害5人,未伤害小孩 ,案件更多细节如下:案件基本情况案发时间与地点:22日凌晨1时许,蚌埠市禹会区梅姚村发生一起重大刑事案件。遇难者情况:5名遇难者来自三个家庭,包括两对夫妻和一名妇女 ,均为成年人 。嫌疑人情况:犯罪嫌疑人为47岁的姚某某,男性,梅姚村人 ,常年在外务工。
安徽疫情最新消息
〖壹〗、累计病例统计:自6月26日至7月15日24时,安徽省共报告本土确诊病例395例,其中宿州市泗县363例、灵璧县16例,蚌埠市怀远县15例 、禹会区1例。近来仍在院治疗160例。共报告本土无症状感染者1625例 ,尚在医学观察804例 。境外输入情况:截至7月15日24时,安徽省在院治疗的境外输入确诊病例2例。
〖贰〗、022年6月28日0-24时,安徽省新增无症状感染者15例 ,其中宿州市泗县13例。泗县自即时起对所有住宅小区、村(社区)实施封控管理,要求人员足不出户并开展全员核酸筛查 。
〖叁〗 、芜湖市繁昌区4例 铜陵市铜官区9例 新增治愈出院:1例(境外输入)。新增解除医学观察的无症状感染者:4例(马鞍山市当涂县3例,铜陵市铜官区1例)。
安徽宿州市有没有疫情
〖壹〗、累计病例统计:自6月26日至7月15日24时 ,安徽省共报告本土确诊病例395例,其中宿州市泗县363例、灵璧县16例,蚌埠市怀远县15例 、禹会区1例 。近来仍在院治疗160例。共报告本土无症状感染者1625例 ,尚在医学观察804例。境外输入情况:截至7月15日24时,安徽省在院治疗的境外输入确诊病例2例 。
〖贰〗、022年6月28日0-24时,安徽省新增无症状感染者15例 ,其中宿州市泗县13例。泗县自即时起对所有住宅小区、村(社区)实施封控管理,要求人员足不出户并开展全员核酸筛查。
〖叁〗 、021年12月15日22时起,安徽宿州市埇桥区大营镇大营新村调整为中风险地区,宿州市其他地区仍为低风险地区 。 具体情况如下:风险等级调整依据根据国务院联防联控机制有关规定 ,经省市专家综合评估研判,宿州市疫情防控应急指挥部作出上述决定。
安徽本土81例,出门游玩的注意了
〖壹〗、月5日0-24时,安徽省新增本土确诊病例81例 ,其中宿州市灵璧县6例、泗县75例。 针对当前疫情形势,计划出门游玩或前往安徽等疫情发生地区的人员需注意以下事项:密切关注疫情动态安徽 、江苏等地近期接连出现本土疫情,出行前需通过官方渠道(如卫健委网站、本地宝等)实时了解目的地及途经地区的疫情风险等级、防控政策变化。
〖贰〗、山区旅游要防跌防迷失 到山区或地形复杂的地方旅游 ,要防滑 、防跌、防迷失 。要牢记景区规定的行走路线,跟随导游行进,不要去无防护设施的危险地段。比较好结伴游览 ,防止走错路迷路。注意事项四:要防“空调病 ”夏季旅游要防“空调病” 。
〖叁〗、月29日安徽省报告新增无症状感染者15例,当前正值高考中考结束且暑假临近,出门游玩需特别注意以下防范措施:佩戴口罩口罩是阻断呼吸道分泌物传播的有效手段 ,尤其在密闭空间(如交通工具 、室内景区)或人员密集场所(如商场、集市)必须规范佩戴。
〖肆〗、了解天气:在出发前,查看当地的天气预报,确保穿着合适的衣物。山区的天气可能会突变,所以比较好准备一些防雨的装备 。穿着与鞋子:建议穿着轻便 、透气的衣物和专业的徒步鞋。因为古道的一些路段可能比较陡峭和滑 ,所以穿一双有良好抓地力的鞋子是很重要的。
〖伍〗、安全第一:在游览时,请遵守景区的安全规定,不要攀爬未经允许的岩石或越过安全栏杆 。同时 ,注意个人财物安全,避免丢失。环保意识:请尊重自然环境,不要乱扔垃圾 ,尽量做到“只留下脚印,只带走回忆”。如果携带塑料袋或背包,可以在离开时将垃圾带出景区 。









