本文目录一览:
- 〖壹〗、中国哪个地方比较多疫情
- 〖贰〗 、海口市澄迈县是疫情地区吗
- 〖叁〗、去过海口中风险地区健康码会变吗?
- 〖肆〗、现在海口疫情还能回去临高吗
- 〖伍〗 、2022全国中高风险地区一览表最新(实时更新)
- 〖陆〗、海口美兰区是低风险地区吗
中国哪个地方比较多疫情
截至2025年6月30日 ,中国艾滋病感染者数量比较多的省份是四川省,累计报告病例达147万例。 疫情分布四川省内疫情分布不均,凉山彝族自治州和成都市是主要的重灾区 。传播途径以性传播为主导 ,占比高达97%,其中异性性传播占77%,男性同性性传播占8%。

近来没有公开综合数据能明确回答哪个省份传染病比较多。从地域分布看传染病特点 不同地区传染病种类和数量差异较大,如南方省份秋冬季有更高蚊媒传染病(如登革热)风险;北方秋冬季则以流感等呼吸道疾病为主 。四川曾单月报告乙类传染病超7万例 ,但单月数据不能代表整体情况。

湖北省、黑龙江省、江苏省 、山东省、河南省。根据全国疫情防控中心显示,湖北省是最严重的,其次就数黑龙江省了 ,全国各地都不要黑龙江身份的打工者。都怕被传染,年后外出的打工者有百分八十五的人都被劝返回黑龙江省了 。
江苏省是近来全国疫情最为严重的省份之一。根据最新的中高风险区域名单,江苏省拥有2个高风险地区和50个中风险地区。8月1日 ,江苏新增40例本土确诊病例,其中11例为轻型,29例为普通型 。同时 ,新增2例本土无症状感染者,以及3例境外输入确诊病例。
中国疫情比较多的地方是台湾省,其次就是香港与澳门地区。
中国台湾 。全国疫情 ,中国台湾是比较多的省份。通过查询中国台湾的疫情了解到:中国台湾是比较多的疫情省份,截止2022年12月4日,共增长13136例。

海口市澄迈县是疫情地区吗
通过查询相关资料显示,海口市澄迈县不是疫情地区 。截止2022年08月23日23时 ,澄迈共有中高风险地区0个;现有封控区、管控区 、防范区0个,所以,海口市澄迈县属于低风险区 ,不是疫情地区。
是。截止至2022年8月15日,根据海口市防疫要求规定,海口市澄迈县仍处于疫情防控的时期 ,海口市澄迈县任何人都需要做好安全防护,安全出行 。海口市澄迈县属于高险地区,旅游区任何人都不可以去 ,还需要携带健康码。
022年2月,海南澄迈县来(返)潮州人员需按以下规定报备并落实防控措施:报备对象范围2022年2月17日以来有海南省澄迈县旅居史的来(返)潮人员,尤其是与病例活动轨迹存在交集的人员 ,需尽快主动向所在社区、宾馆或酒店报备。
去过海口中风险地区健康码会变吗?
〖壹〗、海口健康码变为黄码 去过中风险地区健康码会变为黄码。根据近来流行病学调查掌握情况和大数据分析结果,如在琼人员曾在确诊病例和无症状感染者停留过的重点区域和场所附近区域活动并停留过,可能存在接触风险的,健康码将纳入“黄码 ”范围 。
〖贰〗 、如果开车走高速经过某中风险城市且不下高速 ,健康码大概率不会发生变化,具体原因如下:健康码的判定逻辑依赖关键信息健康码的核心功能是追踪人员流动轨迹,判断是否接触风险区域或病例。其判定主要基于三个维度:是否进入中高风险地区、是否与确诊/疑似病例接触、核酸检测结果。
〖叁〗 、到过中风险地区行程码会变色 。具体变色规则如下:绿色变为黄色:如果前往了疫情中风险区域 ,健康码可能会由绿色变为黄色,这表示持有者需隔离7天以内,以降低潜在的感染风险。
现在海口疫情还能回去临高吗
〖壹〗、能。查询相关资料显示截至2022年9月15日海口连续8天没有新增病例 ,2022年9月8日起,桂林洋经济开发区高校区海涛大道1001号海口经济学院由中风险区调整为低风险区 。调整后,海口市全域无中、高风险区 ,转为常态化防控。海口疫情能回去临高,但还请戴好口罩,做好防护。
〖贰〗 、可以 。通过查询相关资料显示:截止到2022年8月22日 ,海口临高两地均属于我国低风险地区。可以回去临高,但是要出示24小时以内的核酸检测证明,并出示健康码,行程码 ,并向相关部门上报,配合疫情防护部门的工作。
〖叁〗、需要 。海口,海南省省会 ,国家“一带一路”倡议支点城市,中国自由贸易试验区核心城市,临高县 ,隶属海南省,位于海南岛西北部。根据临高疫情防疫部发文通知,进入临高县人员 ,需持24小时阴性核酸证明,持健康码行程码,7天体温检测表即可入内。
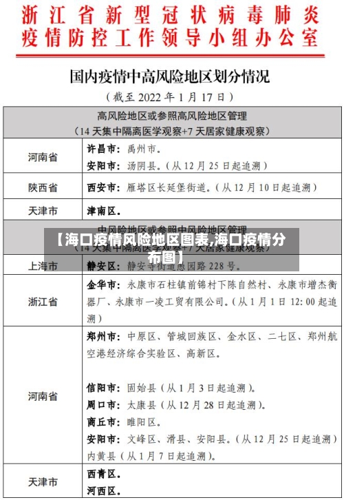
2022全国中高风险地区一览表最新(实时更新)
截至近来 ,国内共有2个高风险地区,76个中风险地区,主要分布在陕西省、河南省、浙江省等地,以下为详细信息(数据不包括港澳台地区):高风险地区:具体地区名单会随疫情形势动态调整 ,可通过权威渠道实时查询。高风险地区通常意味着当地疫情较为严重,传播风险高,会采取更为严格的防控措施 ,如封控管理 、全员核酸检测等 。
022年全国中高风险地区查询可通过以下两种主要方式实现:查询方式一:国务院客户端小程序——疫情风险等级查询入口获取:通过微信搜索“国务院客户端”小程序,进入后即可找到“疫情风险等级查询 ”功能入口。
实时查询入口电脑端 国务院官方网站:通过国家卫生健康委员会或国务院客户端官方网站查询全国风险地区列表,数据权威且更新及时。微信端 “国务院客户端”小程序:打开微信 ,搜索“国务院客户端”小程序;进入后点击“疫情风险查询”功能,支持按省份、城市或区县筛选,并可查看具体风险等级及防控政策 。
海口美兰区是低风险地区吗
新京报讯据海口官微发布消息 ,根据近来海口疫情防控工作情况,根据国务院新型冠状病毒疫情防控联合防控机制综合组《新型冠状病毒防控预案(第9版)》相关规定,经专家组研判 ,自2022年7月9日15时起,在美兰区划定高风险、中风险 、低风险区域。高风险领域美兰区海甸岛人民西里80号定为高危区。
将美兰区海秀东路、蓝田路、南宝路周边由中风险区调整为低风险区 。采取预防措施:个人防护和避免聚集。
开门了。截止于2022年8月24日,海口美兰区属于低风险地区,8月12日海口美兰机场全天24小时开门营业 ,根据当地海口市疫情防控需要,出入机场时需要持48小时核酸检测报告,戴好口罩 。海口美兰世界机场 ,简称美兰机场,为4E级民用运输机场,是中国重要的国内干线机场之一 ,于1999年5月25日正式通航。









