本文目录一览:
- 〖壹〗、全国中高风险地区名单及查询方式
- 〖贰〗 、高中低风险地区查询最新
- 〖叁〗、全国疫情风险等级名单是?
- 〖肆〗、...情况:辽宁新增本土60例,及时了解疫情最新风险地区名单
- 〖伍〗 、我国本轮疫情已经得到有效控制?
- 〖陆〗、全国疫情风险城市有哪些(截至11月26日)
全国中高风险地区名单及查询方式
〖壹〗、查询方式一:国务院客户端小程序——疫情风险等级查询入口获取:通过微信搜索“国务院客户端 ”小程序,进入后即可找到“疫情风险等级查询”功能入口。查询流程:进入小程序后 ,点击页面上部的查询按钮,系统将直接展示全国中高风险地区名单,信息一目了然 ,无需复杂操作 。

〖贰〗 、最新全国风险地区名单可通过本地宝——全国疫情中高风险地区名单查询器实时查询。查询平台:本地宝——全国疫情中高风险地区名单查询器查询入口:点击进入(实时更新)本地宝的全国疫情风险等级名单查询系统由小编们实时维护,风险地区有调整时会第一时间更新专题,确保用户获取的信息准确且及时。

〖叁〗、根据需要进行总结和调整 ,如添加表头、调整列宽等 。其他查询途径:微信搜索公众号“广州本地宝”,关注后在对话框回复【风险】,可获全国/广州疫情风险等级查询系统、中高风险最新名单+调整时间等信息。
〖肆〗 、可以通过微信国家政务服务平台查看最新的全国中高风险疫情地区分布,具体步骤如下:进入微信国家政务服务平台:打开微信 ,在搜索栏输入“国家政务服务平台 ”,进入该程序页面。点击各地疫情风险等级查询:在程序页面中,找到并点击“各地疫情风险等级查询”选项 。
〖伍〗、在手机上查看全国中高风险疫情地区 ,可通过微信《扫码抗疫情》小程序实现,具体步骤如下:步骤一:进入《扫码抗疫情》小程序打开微信,点击顶部“搜索小程序”栏 ,输入“扫码抗疫情 ”,在搜索结果中选取并进入该小程序。
〖陆〗、全国中高风险地区名单可通过以下方式实时查询:国务院官方微信小程序:查询方式:直接点击进入该小程序,即可获取最新的全国风险等级信息。信息来源:数据来源于各地政府和卫健委的官方发布 ,确保信息的权威性和准确性。
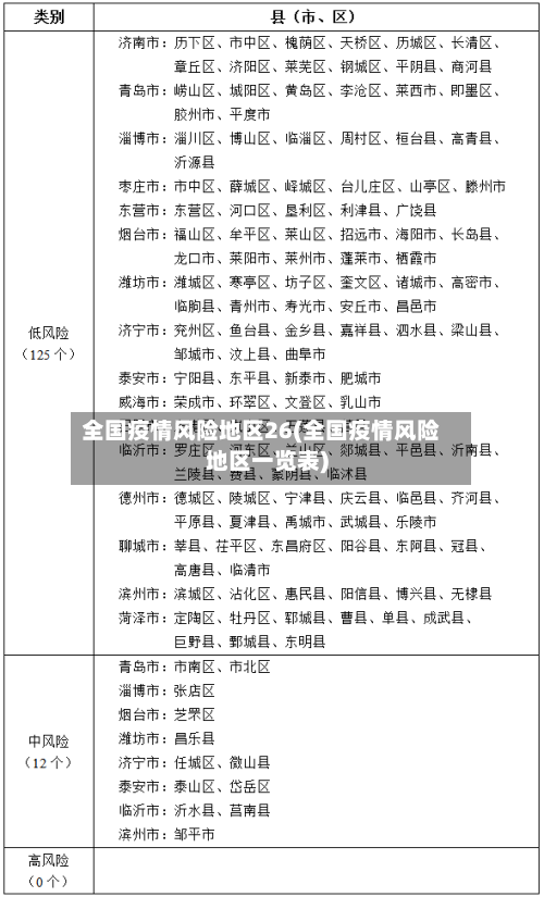
高中低风险地区查询最新
〖壹〗 、中风险地区:以县市区为单位,存在以下两种情况之一的地区:14天内有新增确诊病例,且累计确诊病例不超过50例;或累计确诊病例超过50例 ,但14天内未发生聚集性疫情 。低风险地区:以县市区为单位,无确诊病例或连续14天无新增确诊病例的地区。
〖贰〗、进入便民查询页面:打开本地宝APP,找到并点击“便民查询”功能入口。选取疫情等级查询:在便民查询页面中,点击“全国疫情等级查询”选项 。查看风险地区划分标准:进入查询页面后 ,点击“高,中,低风险地区划分标准”链接。
〖叁〗、要查询所在地区是低风险还是高风险 ,可以通过以下两种方式:使用微信小程序查询:打开微信,点击下方的“发现 ”功能页面。在功能页面中,点击“小程序” 。进入小程序页面后 ,点击右上方的搜索按钮。在搜索框中输入“国家政务服务平台”,并点击进入该小程序。在小程序内,点击“各地疫情风险等级查询 ” 。
〖肆〗 、操作步骤:进入查询页面:点击搜索结果中的“疫情风险等级查询”服务。选取地区:系统默认显示当前所在地的风险等级 ,若需查询其他地区,可通过筛选功能手动选取目标省份、城市或区县。查看结果:页面会明确标注所选地区为高风险区、中风险区还是低风险区,并显示具体区域范围(如某街道 、社区) 。
〖伍〗、进入疫情风险等级查询功能在“国务院客户端”小程序首页 ,点击顶部搜索框,输入“疫情风险等级查询 ”,随后点击搜索结果中的“点击查看全国高中低风险疫情地区”选项。查看全国或指定地区风险等级程序默认显示全国疫情风险地区概览页面。

全国疫情风险等级名单是?
〖壹〗、高风险等级地区:以县 、市(区)为单位,累计病例超过50例 ,且14天内有聚集性疫情发生的地区。中风险地区:以县市区为单位,存在以下两种情况之一的地区:14天内有新增确诊病例,且累计确诊病例不超过50例;或累计确诊病例超过50例 ,但14天内未发生聚集性疫情 。
〖贰〗、疫情级别通常根据疫情的传播风险、严重程度及防控需求进行划分,主要分为低风险地区、中风险地区和高风险地区三个级别,具体划分标准及依据如下:低风险地区:定义:无确诊病例 ,或连续14天无新增确诊病例。
〖叁〗 、查看结果:页面会明确标注所选地区为高风险区、中风险区还是低风险区,并显示具体区域范围(如某街道、社区)。订阅变更通知:点击页面中的“订阅疫情风险等级变更通知”,开启后若所选地区风险等级发生变化 ,系统将通过消息推送提醒用户 。
〖肆〗 、支持切换城市或输入区县名称精准查询,页面通常包含地图标注及详细名单。提醒:所有平台均支持动态更新,查询时需确保网络连接正常 ,并注意选取最新日期数据。
...情况:辽宁新增本土60例,及时了解疫情最新风险地区名单
〖壹〗、大连防控:大连市中高风险地区的人员不离连,低风险地区人员无必要不离连,确需离连需持有3日内核酸检测阴性证明 。新增病例:1月5日12时至24时,大连市新增1例本土确诊病例 ,截至2021年1月5日24时,大连市累计报告新冠肺炎本土确诊病例51例,本土无症状感染者31例。
〖贰〗、辽宁:52例 ,均在大连市。河南:12例,其中郑州市6例 、周口市6例 。北京:6例,其中海淀区4例、朝阳区2例。黑龙江:5例 ,均在黑河市。河北:2例,均在辛集市 。江西:1例,在上饶市。云南:1例 ,在德宏傣族景颇族自治州。病例来源构成 无症状感染者转确诊:16例,其中河南11例、辽宁5例。
〖叁〗 、香港特别行政区:12630例(出院12196例,死亡213例)澳门特别行政区:79例(出院77例)台湾地区:16988例(出院13742例 ,死亡850例)疫情动态分析 本土病例集中于陕西:陕西省新增本土病例占全国总数的94%,其中西安市是主要疫情发生地,需重点关注防控措施落实及医疗资源调配 。
〖肆〗、月16日0—24时,全国报告新增本土确诊病例1226例、本土无症状感染者1206例 ,多地根据疫情形势调整风险等级。本土确诊病例分布情况吉林省:742例,集中在吉林市(455例) 、长春市(268例),四平市、延边朝鲜族自治州、松原市有少量病例。
〖伍〗、月24日 ,全国本土新增确诊病例5例 、无症状感染者4例;辽宁沈阳市大东区珠林路50-15号楼、四川省绵阳市涪城区吴家镇惠科路1号厂区调整为中风险地区 。
〖陆〗、辽宁:13例 四川:5例 上海:4例 吉林:2例 广西:2例 北京:1例 云南:1例 疫情整体形势 新增病例特点:本土确诊病例和无症状感染者均集中在少数省份,其中内蒙古新增数量比较多,显示局部地区存在聚集性传播风险。
我国本轮疫情已经得到有效控制?
〖壹〗 、近来 ,我国本轮疫情已经得到有效控制。关于疫苗接种进程,米锋介绍,截至8月26日 ,全国累计报告接种新冠病毒疫苗超过20亿剂次,完成全程接种的人数8亿8949万人 。
〖贰〗、全国26个省份及新疆生产建设兵团全域为低风险地区,中高风险地区降至38个 ,本轮疫情已得到有效控制,大规模疫情风险被遏制。国务院联防联控机制科研攻关组明确表示,新冠疫苗在本轮疫情防控中发挥了重要作用。
〖叁〗、我国本轮疫情流行高峰已经过去,新增发病数持续下降 ,疫情总体保持在较低水平 。具体分析如下:疫情数据变化:3月11日0时—24时,全国新增确诊病例15例,其中湖北以外省份新增7例(6例为境外输入) ,武汉新增8例(降至个位数),湖北除武汉外所有地市连续1周无新增确诊病例。
〖肆〗 、本轮疫情在严格落实防控措施的情况下,预计两到三个潜伏期内能够基本得到控制;秋季开学安排坚持属地管理原则 ,中高风险地区学校和学生将暂缓开学和返校。
〖伍〗、我国本轮疫情高峰已过,但全球疫情形势依然严峻,深圳及全国仍需保持警惕 ,做好境外输入病例防控和日常防护措施 。国内疫情形势与深圳情况国内疫情高峰已过:自2月28日起,深圳新冠肺炎新增人数趋向于0,全国多省份连续多日新增为0 ,疫情趋势得到一定控制。
〖陆〗、苏州本轮疫情已得到基本控制,具体情况如下:疫情数据情况新增情况:2月23日0时至15时,苏州新增新冠肺炎确诊病例2例(均为普通型),新增无症状感染者3例 ,且均来自隔离管控人员筛查。这表明新增病例均在可控范围内,社会面传播风险降低。
全国疫情风险城市有哪些(截至11月26日)
月26日起,北京海淀西三旗街道富力桃园C区由中风险地区调整为低风险地区 。调整原因:截至2021年11月25日 ,海淀区西三旗街道富力桃园C区近14天内无新增本地病例及聚集性疫情报告。这是区域风险等级调整的核心依据,表明当地疫情传播风险已显著降低。
疫情形势严峻,新增病例持续高位近期上海疫情呈现快速上升趋势 ,11月26日起连续5天新增病例达三位数 。11月29日新增阳性感染者187例,其中确诊病例11例,无症状感染者176例 ,且12例感染者在社会面检测中发现,表明社区传播风险较高。
022年11月25日0-24时,重庆市新增阳性感染者199+7522例 ,渝中区 、九龙坡区、江北区、南岸区单日新增超1000例,占全市感染人数一半。截至11月26日,高风险区3245个,低风险区防控措施以开州区为借鉴 。
具体名单如下:11月25日起划定高风险区渭城区中山街道办永绥街中央领域小区北区1号楼1单元。11月26日起划定高风险区秦都区马泉街道粉铺村西一街71号至163号区域;长武县彭公镇彭北村。









